
Fluori eemaldamise reaktiiv
Tsingi hüdrometallurgia protsessis kasutatakse laialdaselt fluuriini (F) eemaldamise reaktiivi, tuntud ka kui defluoreeriva ainena.
LJM-CL1 Fluoriidi (F) eemaldamise vahendit kasutatakse hüdrometallurgia Zn-lahuse (ZnSo lahus) fluoriidi(F) lisandi eemaldamiseks. F-eemaldaja, mis võib eemaldada hüdrometallurgia F-lisandit Zn-lahus (ZnSo-lahus) on anorgaanilise keemia liit.
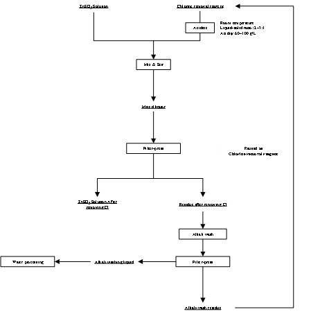
PROTSESS

Toote funktsioon
Suured lisandid eemaldavad tõhusalt
Reaktsiooni ja filtreerimise käigus muudetakse ZnSO4 lisandid lahustumatuks tahkeks aineks ja eemaldatakse tõhusalt.
Lihtne kasutada
Seadmetele ja rajatistele erinõudeid pole
Kohaletoimetamine, pakkimine ja ladustamine
Tarneaeg on 20–30 päeva pärast kliendilt ametliku ostutellimuse saamist
See on pakitud 25 kg kootud kotti
Seda tuleb hoida ventileeritavas ja kuivas kohas.
KKK
K: Kas on õige teha kliendile oma kaubamärgi nimi?
V: Muidugi, me saame tootele luua oma kaubamärgi
K: Pakendamine ja saatmine:
V: See on pakitud 20 kg PVC-kotti ja saadetakse meritsi
K: Kuidas on lood masstootmise teostusajaga?
V: Tarneaeg on 30 päeva pärast kliendilt ametliku ostutellimuse saamist
K: Kui kiiresti saame teie meeskonnalt meili vastuse?
V: Vastame teile 24 tunni jooksul pärast päringu saamist.
K: Kui kaua ma võin proovi saada?
V: Kui laos on olemas, saame teile pakkuda 1–2 päeva jooksul.
K: Mis on teie tootmise MOQ?
V: 1 tonn.
Kuum tags: fluori eemaldamise reaktiiv, Hiina fluori eemaldamise reaktiivi tootjad, tarnijad, tehas
